首页
关于我们
我要买
我要卖
新闻资讯
在线留言
联系我们
官方抖音
登录
我要买
我要卖
搜索
我要买
优质推荐
马扎克 - INTEGREX e-1060V/8
五轴加工中心
乔布斯 - JOMACH 146
五轴龙门加工中心
德玛吉 - DMU50
五轴联动加工中心
产品分类
走心机
北京精雕-新机
镗床
三坐标测量仪
钻床
雕铣机
电加工
挖掘机
齿轮加工机
磨床
广州数控-新机
珩磨机
二次元影像测量机
激光切割机
车床
排刀机
加工中心
铣床
冲床/压床
其他
圆度仪
锯床
地形和测量设备
复合机床
<
>
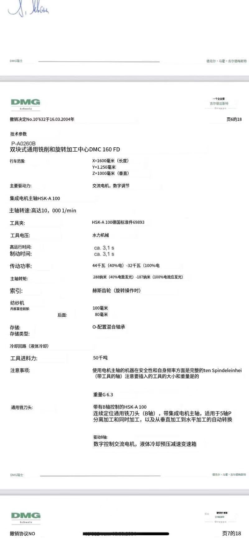
德玛吉 - DMU 160 FD hi-dyn - 五轴加工中心
联系销售
[产品基本信息]
库存号:65299
品牌:德玛吉
型号:DMU 160 FD hi-dyn
产地:德国
所在地:
年份:
描述:
系统: 海德汉
X*Y*Z轴: 1600*1250*1000mm
刀库: 60
主轴: HSK-A100
主轴最高转速: 10000 1/mim
下载pdf
推荐产品
马扎克 - INTEGREX i-200S
五轴加工中心
德玛吉 - DMU 80P duoBLOCK
五轴加工中心
马扎克 - INTEGREX e-1600V/10S
五轴加工中心
巨浪 - DZ 08 S five axis precision +
五轴加工中心
马扎克 - VORTEX e-1250V/8S
五轴联动加工中心
© 2022-2025 深圳市福美特机械有限公司
ICP备案:
粤ICP备2022041380号